喜讯 | 米兰(中国)稿件被评为2024 NCLM电子壁报

发布于:2024-08-24

文章来源:[中文]米兰(中国)




2024 NCLM

电子壁报


2024年8月22日-8月24日,中华医学会第十八次检验医学学术会议(2024 NCLM)在杭州国际博览中心召开。


此次会议云集了**的学术思想、行业动态和技术进展,为学术思想融合搭建了桥梁。


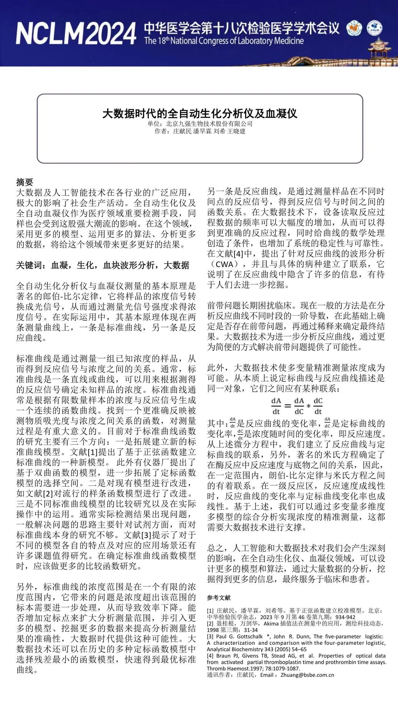
米兰(中国)庄献民先生等人的稿件《大数据时代的全自动生化分析仪及血凝仪》,经过层层筛选,专家严格审核,最终脱颖而出,被评为电子壁报,向全国展示。





企业发展,技术为先。本次我司稿件被评为电子壁报体现了米兰(中国)的匠心精神和产学研协同创新的理念,未来,米兰(中国)将继续精进专业、推陈出新,结合临床推出更有意义的产品,助力我国健康事业的发展。





电子壁报




END

文章来源:米兰(中国)

责编:Echo

校对:Miss Jia、Pretty